记录一些关于电脑、手机等的实用技巧知识。

最新发布

使用微PE U盘重装win 10系统

**进入文章页查看加密内容**Win 10现在是一个炙手可热地系统,它深受很多用户地喜欢。但有的朋友不知道如何用u盘安装win 10系统。那么接下来小编跟大家分享使用微PE U盘重装win 10系统教程。前期准备1、重装系统时C盘会被格式化,故在重装系统前请先手动将重要资料转移到其他地方2、制作一个微PE U盘启动盘3、查询自身机型的U盘启动快捷键4、保持电...
分类:电脑装机 2025-03-15

老毛桃、大白菜、微PE几款PE优劣对比

【纯净度】老毛桃:可能会修改浏览器主页,且会捆绑如 360 全家桶、淘宝等软件。大白菜:与老毛桃类似,存在修改主页和捆绑软件的情况,制作启动盘时若不把赞助商广告去掉,安装系统后会自动安装赞助商软件。微 PE:被公认为最纯净的 PE 工具箱,无任何广告推广、无病毒及木马,也不会篡改浏览器主页或添加多余软件启动项。【功能丰富度】老毛桃:功能全面,支持 GHOST...
分类:电脑装机 2025-03-15

各大主板u盘热启动键-----来自百度AI

以下是各大主板U盘热启动键的总结,基于权威性和时效性较高的搜索结果整理而成:1. ‌常见主板品牌的热启动键‌ ‌‌联想‌: F12‌惠普‌: F9‌戴尔‌: F12‌华硕‌: ESC(笔记本)或 F8(台式机)‌宏基‌: F12‌微星‌: F11‌技嘉‌: F12‌方正‌: F12‌清华同方‌: F12‌苹果‌: ALT(或 Option)2. ‌特定主板的...
分类:电脑装机 2025-03-15

wps 长文本数字编号,怎么下拉自动递增排序?

正常情况下,低于12位的编号,下拉,系统会自动递增排序填充。超过12位,下拉,系统只会复制填充。那怎么实现自动递增排序呢?空格分开替换法把前面相同的部分保留,后面不同的分开,用空格分开,如图现在下拉,会自动递增排序。然后选择上你改好后的所有编号(如果存在隔开的情况,使用Ctrl+鼠标左键选择),Ctrl+F,全部查找替换掉空格,即可...
分类:办公软件 2025-03-11

网页修改后上传了,但浏览器不更新,怎么办?

记得二零零几年那段时间弄网页,也不像现在这样,现在弄好了页面,也上传好了,但是刷新浏览器,怎么都不显示更新后的页面,还是原来的页面。(如果是程序模板之类,可以生成首页,清除缓存再试。)找了找如下几个方法,可以一试:方法一:Ctrl+F5,强制刷新页面方法二:win+R打开运行界面,输入cmd,打开cmd窗口。运行代码刷新dnsipconfig /flushd...
分类:网页网站 2025-02-28

“点击夜空欣赏烟花”

记得2002年,QQ网友发了个网址过来,点开是放烟花,看起来很浪漫。再后来浏览器都不支持这种网页特效了,或者说大家对网页特效都不感兴趣了。 “点击夜空欣赏烟花”...
分类:网页网站 2025-02-28

『实用小技巧』有些网页输入框无法输入内容,或者无法修改内容,怎么办?

今天想解绑一下密保卡,发现它的输入框是输入不了任何内容。换了QQ浏览器,火狐浏览器,edge浏览器都一样。无法输入内容如图解决方法:按F12 , 依次找到这个输入框,图中的输入框就是id="phone",然后在这个input输入框后面加上这个代码value="你想要输入的内容"回车保存后即可如图所示:...
分类:网页网站 2025-02-28

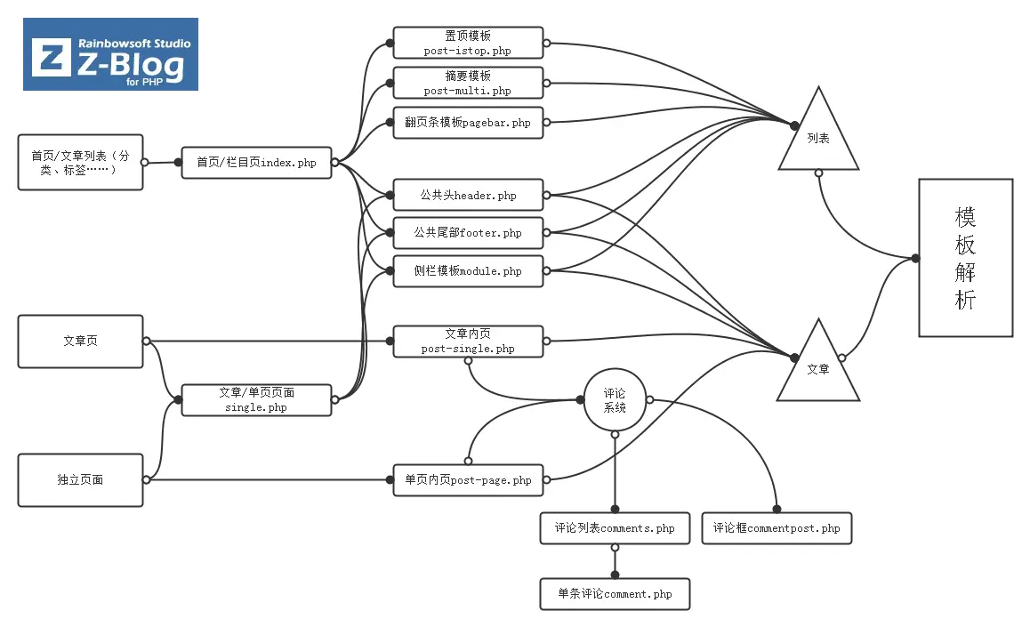
zblog模板各个文件作用

theme 目录下 template 文件夹是专门放置模板文件的。compile文件夹是存放经过程序编译的模板文件,请尽量不要去修改。如果改动了模板文件,则需要重新编译模板才能看到改动效果。你可以在后台首页找到[清空缓存并重新编译模板]或重新激活主题刷新编译模板文件。模板文件组成以下为常用模板文件,对于Z-BlogPHP来说模板文件并不是必须的,你可以利用...
分类:网页网站 2025-02-05

如何下载汽水音乐里面的歌曲呢?

试过很多方法,开vip都没用,手机端下载下来的是一个.MDL格式的加密文件,用格式工厂转换是没用的。电脑客户端没有下载这个选项,无法下载。以上方法都没用。试了一下,先分享文件,使用edge浏览器打开,按F12,网络,CTRL+R,排序从大到小,选择一个大一点的文件,右键复制网址后到浏览器打开就可以直接下载了...
分类:网页网站 2024-11-16